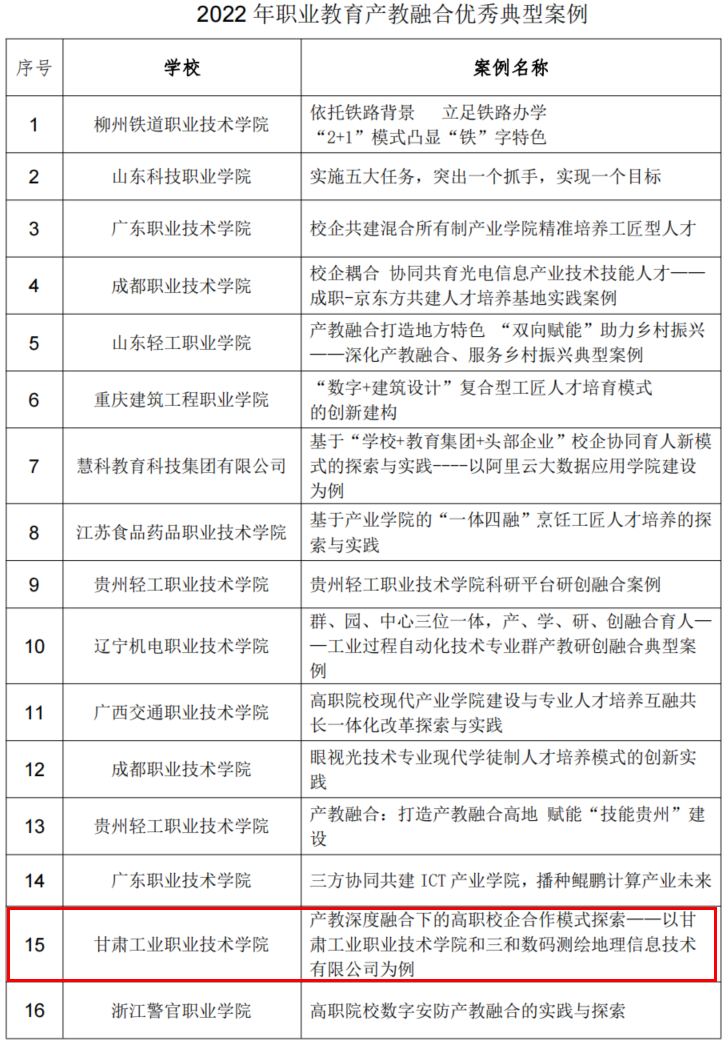
近日,全国高等职业院校技术应用服务联盟和全国职业高等院校校长联席会议公布了2022年职业教育产教融合优秀典型案例名单,我校报送的《产教深度融合下的高职校企合作模式探索——以甘肃工业职业技术学院和三和数码测绘地理信息技术有限公司为例》成功入选。这是我校在“双高”建设中取得的又一重要标志性成果。


近些年,我校在秉持“产教融合、校企合作、工学结合、知行合一”办学理念的基础上,积极推进校企合作工作,共建产教融合平台,创新产教融合模式,落实产教融合方案。多年来和三和数码测绘地理信息技术有限公司签订了多项合作协议,明确了合作模式,落实了合作内容,共建了2个省级科研平台,形成了多项重大科研成果。此外,我校助力三和数码成功申报成为甘肃省首个“1+X”职业技能等级培训评价组织,连通了企业技能标准和学校教学标准。在此基础上逐渐形成“融合—分享—共赢”校企合作模式。
今后我校将继续在市场需求导向下,瞄准区域技术升级和产业变革方向,不断推进产教融合与校企合作,继续创新校企合作模式与机制,持续深化教育教学改革,总结形成一批可复制、可推广的典型经验和案例,打造产教融合“甘工院样板”,引领学校高质量发展。